
在中国市场,越来越多的组织领导者意识到了流程管理与运营的重要性。这也将成为流程挖掘技术在中国市场发展的基础。但是目前各领域的行业用户对流程挖掘的技术认知有限,商用市场处于启蒙期,流程智能蓝海有待开发,拥有广袤的市场空间。
2022年9月29日,RPA中国发布了《深耕潜行:开拓“流程智能蓝海”-2022年中国流程挖掘行业研究报告》。报告中,RPA中国分别对行业发展现状与趋势、细分领域实践、厂商能力进行了深入的研究与洞察。研究团队站在行业用户需求与应用实践的视角,展开了精细化的市场调研。
行业发展分析: 报告通过大量数理实证,对流程挖掘行业的发展背景、产品实践需求与选型建议、行业参与者、市场格局、投融资、市场挑战、未来发展趋势展开了深入研究与洞察,并在细化问题中给出了相应建议。
细分领域实践: 基于“数字化转型效能矩阵( 2022,流程挖掘,中国市场 )”的研究成果,分析师对科技与互联网、制造业、金融领域中的潜在行业用户的流程挖掘实践意愿( 技术采纳接受度 ) 、用户的要点反馈、商用实践趋势展开了分析与预测,对典型的实践案例进行了解读。
厂商研究: 基于市场调研,报告收录了海内外的典型流程挖掘技术服务商,从企业基本信息、核心团队、产品与技术、市场与生态等方面进行了介绍。
01
发展背景
流程挖掘可以帮助行业用户优化组织业务流程、提升业务的响应速度,有效改善组织的流程管理与运营效能
数字经济发展的重要性以及中国产业的数字化升级实践的迫切性已不言而喻,其将成为带动中国经济增长的新动力。除了政策上的持续鼓励与支持外,各企业与机构也在加深实践与探索。根据RPA中国近期的一次市场调研发现:目前约57.6%的组织领导者将业务流程优化列为组织发展的重要破局能力之一(认可流程对业务发展的重要性),主要集中在大型企业机构,由此可预见流程挖掘将拥有向好的市场空间,但是当下市场用户需要由关注走向实践,进一步唤醒商用市场。此外,相比于海外市场,目前流程挖掘在中国处于市场萌芽期,若想实现良好的商用实践,一方面需要帮助行业用户建立正确的技术与实践认知,另一方面厂商需要不断强化产品成熟度与部署服务能力来满足中国市场用户的应用实践需求。
组织领导者期待“从宏观战略到中微观业务( 体系化+精细化 )”的全域数字化实践赋能方案,流程挖掘将发挥不可或缺的价值
组织期待通过数字生产力寻求业务增长:在多维因素导致的市场活力有限,企业与机构营收增长放缓甚至下降的情况下,让组织领导者迫切地期望可以通过技术手段来提升企业与机构的生产力,通过精细化的数字业务管理与运营实现营收增长。
大型企业机构开始拥抱全域数字化实践,多数领导者认为流程的数字化管理与运营将成为一项必要的投入:根据RPA中国近期的研究发现,约69.5%的大型企业机构已经开始重视组织全域数字化战略的重要性,且有约35.1%的企业机构开始探索或实践。伴随着超自动化、DTO(数字孪生组织)等概念的提出与应用实践,约31%的组织领导者将数字流程管理与运营纳入关键战略技术投入范畴。
流程挖掘/任务挖掘可以帮助企业与机构更加高效、深入地展开RPA/IPA应用实践,越来越受到行业用户的关注
随着越来越多行业用户对RPA/IPA应用实践的逐步加深,流程挖掘/任务挖掘受到了组织领导者的重点关注:在这一重要的战略技术趋势下,部分中国市场的RPA/IPA厂商已经将流程挖掘相关能力融入产品之中。除了对流程自动化的价值赋能外,还有15%组织领导者有提出将流程挖掘视为业务数字化实践的关键切入点之一,同时更是数字化优先战略中不可忽视的技术能力。
流程挖掘/任务挖掘帮助行业用户开启高效率、高质量的RPA/IPA应用实践:流程挖掘/任务挖掘将可以有效地帮助流程自动化用户在业务流程与任务执行问题识别与改进(关注者占比:74.6%)、持续流程优化(关注者占比:71.1%)、流程建模(关注者占比:64.7%)、流程与任务监控与审计(关注者占比:47.3%) 等方面发挥不可替代的价值。
综合调研实证分析:至2024年,约40%的RPA/IPA用户将采用流程挖掘/任务挖掘技术,且会将其作为一项持续的技术投入。
02
产品实践研究
提升行业用户的流程挖掘认知是当下(市场启蒙期)的关键破局点
从需求侧来看,一项技术取得良好商用实践的基础是:用户拥有精准的认知、较高的实践价值认可度。目前流程挖掘在中国处于市场启蒙期,虽有行业用户基于业务流程需求或是RPA/IPA等相关实践而接触到了流程挖掘这一技术概念,但从整体上来看:流程挖掘技术尚未实现较广的市场认知普及、用户有待实现精准的技术认知(如:可以有效地区分流程挖掘与任务挖掘)。
与海外市场不同的是,流程挖掘技术在中国处于市场启蒙期。基于报告对行业用户的调研可知,在原本行业用户对流程挖掘技术缺乏准确、深度认知的情况下,更有用户将流程挖掘与其他技术概念形成了认知混淆。用户研究发现,任务挖掘是最容易与流程挖掘产生混淆的技术概念,且二者在流程自动化实践中也会被同时使用。因此,在这部分内容中,我们将先帮助行业用户从场景用例的角度来区分流程挖掘与任务挖掘,再从技术本质的角度来对流程挖掘进行简析,以建立基础的技术认知。
流程挖掘在“流程运营与管理、RPA/IPA应用实践、企业与机构的数字化转型”三大方面拥有着不可忽视的重要技术价值。
(1)流程运营与管理方面: 流程挖掘有效地发挥了系统沉淀的日志数据的价值,通过流程发现、一致性检验、流程改进的实施,让业务流程管理的全生命周期实现效能提升。
(2)RPA/IPA应用实践已成为组织提升生产力的有效工具,流程挖掘通过流程发现等方式让流程自动化的实践效能得以提升,还可以发现更多流程自动化的实践机会,进而帮助组织提升业务生产力。
(3)流程是组织业务的“神经”,流程挖掘可以成为企业数字化应用的全域网络地图而为其提供方向,可从全域流程角度帮助CIO定位数字实践的切入点。流程挖掘同样是超自动化不可分割的一部分,可以帮助企业更好地开启全域数字化实践。
RPA中国基于对90家中国企业机构的共计153名受访者(含业务人员、IT专业人士)的流程挖掘价值关注点展开了调研,以此为数理实证分析了潜在客户对流程挖掘的价值期待(暂未进行流程挖掘商用实践的企业样本占比为90%,在调研过程中,分析师对这部分受访者进行了流程挖掘基础认知普及,以确保调研的有效性)。
大部分的先行者整体上对流程挖掘实践持有不同层次的认可态度,同时计划不减少投入(保持同量级+增加投入),可以证明先行者的流程挖掘实践成效整体良好。在行业用户实践前建立合理的技术期望十分关键,本次调研中,我们发现约35%的受访者有待调整对流程挖掘的技术期望(含期望过高与过低的两种情况),这与基础的市场教育以及厂商在提供产品服务时为用户建立正确的价值认知体系拥有直接关系,合理的技术期望有助于用户建立流程挖掘的持续实践信心与投入。因此,建议厂商在追求客户成功目标时,在产品能力范围内为客户构建业务目标,这将有利于赢取客户信任、达成再次付费。
潜在用户需要被进一步激发实践动力,高质量、高成效的成功案例有助于让“观望者”成为“执行者”
本组调研结果符合我们定义的市场启蒙期特点:存在技术应用需求,但是客户有待强化对技术的认知、多数处于观望或者愿意浅层次尝试技术实践。在当下阶段,树立高质量、卓越实践成效的实践案例并进行同业推广,可在强化市场教育的同时,在一定程度上激发潜在用户的投入动力。此外,流程挖掘所匹配的痛点场景的发现,有助于服务商的客户切入与规模化市场拓展。
大型企业与机构的流程挖掘需求度相对较高。存在刚需场景、流程自动化实践背景用户的流程挖掘投入动力相对更高
• 企业类型方面:大型企业相对拥有更加完善的IT建设与复杂的业务流程,更加具备流程挖掘的实践基础与需求,同时这类企业拥有更为复杂与多元化的业务流程,需求集中程度相对更高。
• 应用场景方面:流程自动化场景(流程挖掘融合任务挖掘)、业务流程痛点业务场景、全域数字化建设场景均可以作为流程挖掘商用实践的关注方向,但是面对不同客户,各类场景的投入积极性会存在明显差异。
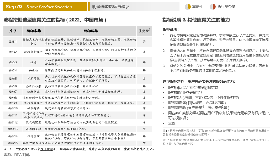
流程挖掘体系化实践的重要性: 对于行业用户来说,在对流程挖掘拥有准确的技术能力与实践价值认知的基础上,当计划展开技术尝试与投入时,对于“如何实践”的问题成为行业用户的关注点。面对流程挖掘这项在中国市场处于启蒙期的技术尝试,除了来自于厂商的实践方案设计与解决方案输出外,用户也需要从自身需求与资源能力出发,建立一个相对体系化的实践方法框架,这将有助于帮助用户设立正确的技术ROI目标(建立合理的技术期望)、更加体系化地思考流程挖掘实践、更加高效而低成本的实践投入、让后续的投入与业务节点变化更具备敏捷扩展性和延续性。
基于上述背景,研究团队通过提出“构建高效卓越的流程挖掘实践指导框架(3K模型)”来帮助行业用户构建体系化的评估逻辑,进而有效地对流程挖掘产品展开选择与应用。
3K模型(1/2):用户需求 & 实践的前置准备与思考
3K模型(2/2):选型分析
03
行业发展现状
从产业链上下游的角度,系统厂商等科技企业通过向流程挖掘厂商开放接口而成为其技术伙伴,我们发现部分流程挖掘服务商开始围绕OA、CRM等各类厂商构建构建合作生态。此外,诸如四大等各类咨询公司也是流程挖掘厂商的重点生态伙伴,咨询公司一方面可以成为流程挖掘服务商的市场合作伙伴,帮助其间接地进行产品销售,另一方面,部分流程挖掘厂商还通过与咨询公司合作来丰富流程挖掘解决方案知识库,进而强化从“流程问题发现”到“流程问题解决”的端到端流程管理能力。
因为目前流程挖掘的商用实践处于早期阶段,行业客户数量较少,厂商暂时多以直接面向客户销售的方式为主,市场伙伴生态处于构建阶段,暂尚未发挥深度的市场效能。而在市场伙伴的类型上,除上述所提及的咨询公司外,流程挖掘服务商还会选择渠道代理商、科技公司作为市场合作伙伴 ( 例如在海外流程挖掘供应商通过与Oracle、Salesforce和SAP等厂商的合作,有效地开拓了商用市场。需注意的是:中国市场与海外市场存在差异,本土服务商不能完全按照海外厂商的生态布局与商业模式进行市场拓展 )。
市场格局概述: 除了原生流程挖掘厂商外,流程自动化厂商、流程管理厂商和数字化服务厂商等各类服务商也在基于不同的技术能力背景将流程挖掘纳入产品矩阵。从目前来看,原生流程挖掘厂商会直接面向客户输出流程挖掘能力,在帮助客户发现流程问题的基础上,通过自身或者与生态伙伴合作来为客户提供流程优化解决方案。大部分原生流程挖掘厂商在夯实自身产品技术能力的同时,也会较为重视上下游生态伙伴的建立。在非原生厂商中,将流程挖掘融入超自动化能力矩阵中,是流程自动化厂商、数字化服务厂商较为常见的产品战略布局,这类服务商通常会将流程挖掘产品和流程自动化产品的能力进行融合,帮助客户构建数字化能力。此外,也存在部分其他产品技术背景的服务商(如智能运维厂商等)将流程挖掘纳入产品矩阵。
中国的流程挖掘行业是一片未被开采的蓝海市场,2024~2026年将迎来商用实践的快速增长期
2022年,全球流程挖掘市场规模预计将达70多亿人民币,而目前中国流程挖掘行业尚处于市场启蒙期,商用实践极为优先,仅少数大型企业与机构对流程挖掘进行了初步或尝试性的投入。在市场规模的预估中,研究团队面向各领域的潜在用户,在为其设定了合理的技术实践假设的前提下,征询了其对流程挖掘投入的需求触发条件、节点规划、实践方式等各类意见,进而对未来五年的市场规模进行了测算。
中国流程挖掘行业还未迎来资本热度的高峰期,认可流程挖掘赛道投资价值的投资者应该理性看待技术期望,促进行业正向发展
资本市场现状与赛道热度: 多维因素的影响下,目前处于经济衰退期,资本市场也随之受到影响,各类投资机构对项目的评估更加审慎。流程挖掘赛道目前的投资标的数量有限(可作为流程挖掘投资标的厂商的数量有限),且落地应用情况暂未带动资本市场的关注,虽然部分拥有前瞻视角的投资者已经开始对流程挖掘投资布局,但整体表现还未到达资本热度的高峰期。
投资者视角: 不同投资者的投资逻辑也将影响流程挖掘赛道的投资热度(例如部分投资人高度认可流程挖掘的潜在市场与外延市场的投资价值,而也有部分投资者认为流程自动化厂商将对流程挖掘厂商形成较大竞争冲击进而不认为流程挖掘厂商可以撬动巨大市场机会)。差异化的投资逻辑与赛道认可度,在每个细分技术赛道皆有不同体现。认可流程挖掘赛道的投资者应该更加关注市场对流程挖掘技术期望的理性程度,在最大程度上降低资本泡沫,促进行业高质量、正向发展。
(1)客户认知不足,行业成功商用实践案例有限,由“关注者”走向“实践者”缺乏有效动力
(2)部分流程场景会受到“海外客户的职责权限、部分国内企业流程的规则固化”等原因而影响流程挖掘的投入
(1)中国企业机构系统建设的复杂度高、开放性差,增加商用实践难度,影响用户体验
(2)目前,多数流程挖掘的商用实践需要付出较高的实施成本、面临多方实施阻力,且目前行业的流程挖掘人才有限
(3)部分流程挖掘服务商过多参考海外厂商的发展模式,在本土市场的商用实践中会出现“水土不服”的情况
近期的一次调研中发现,80%以上受访者关注服务商能否提供具备可执行性的分析结果与高可用的流程改进方案。目前的流程挖掘产品与技术成熟度有待提升,服务商需要通过进一步强化产品技术能力,以便为客户提供更加高效精准的流程分析与监控,同时让分析结果具备高操作性,进而更加全面、深层次地满足用户需求。结合RPA中国研究院首席顾问刘聪老师的专家意见,我们发现流程挖掘产品与技术能力主要面临如下挑战:
04
行业发展趋势
全域智能的流程管理将成为流程挖掘产品发展的重要战略方向,构建这项能力需要多元化的技术以及流程解决方案能力的积累
目前较多服务商的流程挖掘产品能力还有较大提升空间。以“市场需求决定产品战略”的原则,服务商在完善基础流程挖掘产品能力之上,将逐步引入流程预测等高阶能力,构建(强)智能流程挖掘能力,厂商也将从客户服务以及生态能力中不断丰富解决方案知识库,以更深层次地满足客户需求。而流程挖掘可以在业务流程管理的关键环节甚至全部环节中发挥不可替代的价值(此处不阐述证明该观点的赘述,IEEE的《Process Mining Manifesto》有相近观点的证明,感兴趣者可查阅),未来,卓越的流程挖掘服务商还将融合AI、RPA等多元技术能力以及流程服务经验,构建全域智能的流程管理平台。
符合本土化特点的合作生态将帮助流程挖掘服务商快速开拓商用实践市场、丰富解决方案知识库
成功的海外厂商经验告诉我们,合作伙伴生态对流程挖掘服务商取得市场成功的重要性。因此,部分本土的流程挖掘服务商也在积极地借鉴海外厂商的模式,但这并不一定可以保证让其在中国市场取得同样的成功,主要的原因在于:中国的企业文化与管理方式、信息系统建设情况、流程的个性化程度与实践制约因素等方面均与海外企业存在差异,这些差异将让流程挖掘服务商需要去探索符合本土特点的客户服务与合作伙伴生态发展的新模式。
如报告前文所阐述,流程挖掘在部分场景的实践中可能存在一定的制约,这将在一定程度上阻碍部分潜在客户的拓展。而且流程解决方案也需要在不断丰富的基础上进行标准化抽离,以便在规模化的市场阶段,提升客户服务效率。对此,构建符合本土化特点的合作生态将对流程挖掘服务商拥有着重要意义。
预计2024年将成为中国流程挖掘商用实践的第一个快速增长点,未来流程挖掘的潜在市场与外延市场将呈现协同发展趋势
目前除了原生流程挖掘厂商外,越来越多的流程自动化服务商也在产品矩阵中加入了流程挖掘的能力。随着参与者的增多,市场教育与应用实践将被进一步推动。而且流程自动化厂商本身拥有一定的客户基础,在对流程挖掘的市场教育以及商用推广方面将具备一定的优势。未来服务商也将会开始强化市场生态的构建,或将为流程挖掘产品打开新的商用实践策略。在整个市场的发展过程中,流程挖掘直接的潜在市场与延伸市场将会同步发展,在2024年迎来第一个增长点后(具体判断见下方论述),流程挖掘将结束市场启蒙期,正式进入商用扩展期。
本报告共计分为“行业发展分析、细分领域实践、厂商与用户”三大部分内容。 上述文章仅为「行业发展分析」的部分内容摘选。
想阅读报告的完整内容,请扫描下方二维码或点击【阅读原文】下载完整版报告。
继续阅读:
未经允许不得转载:RPA中国 | RPA全球生态 | 数字化劳动力 | RPA新闻 | 推动中国RPA生态发展 | 流 > 《2022年中国流程挖掘行业研究报告》正式发布 | RPA中国
热门信息
阅读 (14728)
1 2023第三届中国RPA+AI开发者大赛圆满收官&获奖名单公示阅读 (13753)
2 《Market Insight:中国RPA市场发展洞察(2022)》报告正式发布 | RPA中国阅读 (13055)
3 「RPA中国杯 · 第五届RPA极客挑战赛」成功举办及获奖名单公示阅读 (12964)
4 与科技共赢,与产业共进,第四届ISIG中国产业智能大会成功召开阅读 (11567)
5 《2022年中国流程挖掘行业研究报告》正式发布 | RPA中国